EcoLafaek - System Architecture 
AWS AI Agent Global Hackathon - Technical Architecture Documentation
Complete technical architecture for the EcoLafaek environmental monitoring platform powered by Amazon Bedrock AgentCore.
🏗️ System Architecture Overview 

Core Components 

🤖 AI Agent Architecture - The Heart of Innovation 
Amazon Bedrock AgentCore Implementation 
Agent Runtime ARN: arn:aws:bedrock-agentcore:us-east-1:account_ID:runtime/ecolafaek_waste_agent-TGrtjyF5VC
Multi-Round Tool Calling Workflow 

Available AI Agent Tools 
| Tool Name | Purpose | AgentCore Component | Example Use Case | 
|---|---|---|---|
execute_sql_query | Database queries | Direct SQL execution | "How many reports were submitted last week?" | 
generate_visualization | Create charts/graphs | Code Interpreter | "Show waste type distribution as a pie chart" | 
create_map_visualization | Generate interactive maps | Code Interpreter | "Create a map of waste hotspots in Dili" | 
scrape_webpage_with_browser | Web content extraction | Browser Tools | "What information is available on EcoLafaek website?" | 
get_ecolafaek_info | Project information | Browser Tools | "Tell me about this platform's features" | 
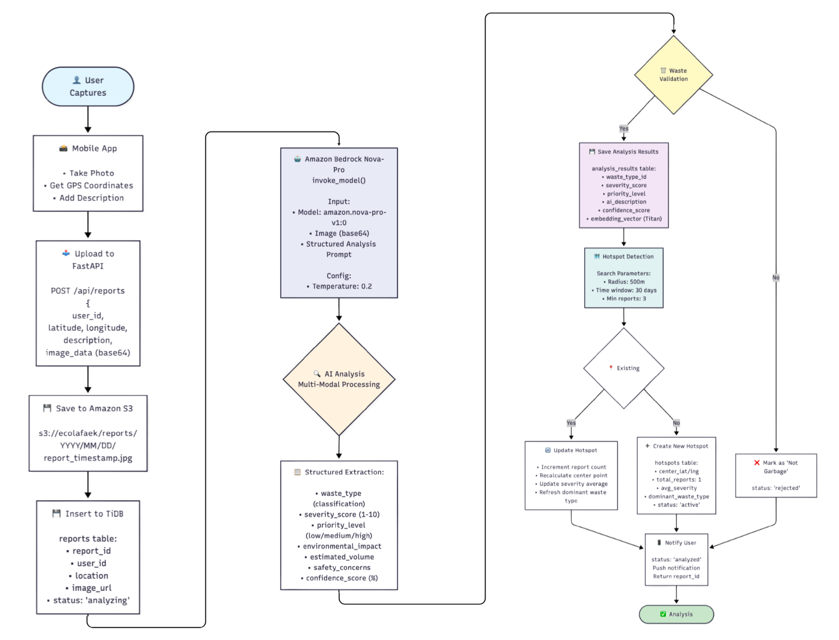
📸 AI-Powered Image Analysis Pipeline 
Multi-Modal Processing with Amazon Bedrock Nova-Pro 

🔍 Vector Search Implementation 
Semantic Search with Amazon Titan Embed 

🚀 Deployment Architecture 
Multi-Platform Deployment Strategy 
🔐 Security Architecture 
Multi-Layer Security Implementation 
📊 Data Architecture & Models Click to see full Database 
Comprehensive Database Schema 
🎯 Technology Stack Summary 
Comprehensive Technology Overview 
📞 Additional Documentation 
- 📱 Mobile App: ../ecolafaek/README.md
 - ⚡ Backend API: ../mobile_backend/README.md
 - 🌐 Public Dashboard: ../ecolafaek_public_dahboard/README.md
 - 👨💼 Admin Panel: ../ecolafaek_admin_panel/README.md
 - 🗄️ Database Schema: ../database/README.md
 - 📄 Main Project: ../README.md
 
AWS AI Agent Global Hackathon
Powered by Amazon Bedrock AgentCore
